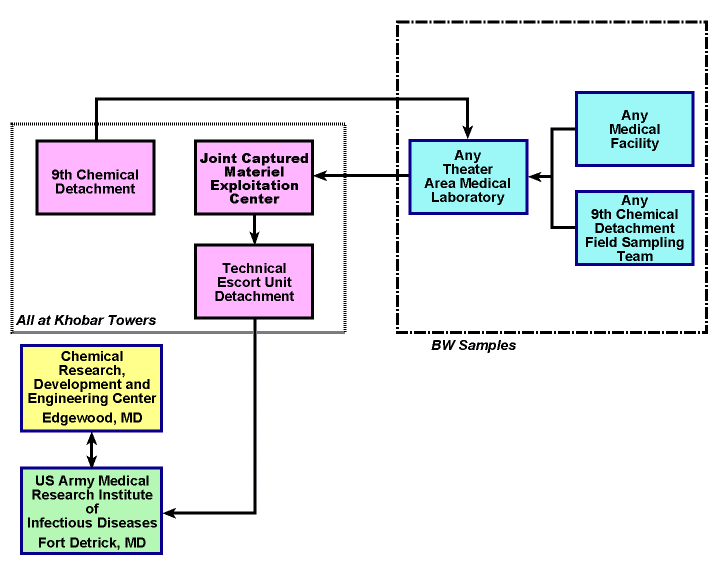
Figure 5. Biological warfare agent sample flow


| First Page | Prev Page | Next Page | Back to Text |