H. Biological Sampling

1. The Plan and the Process

A small group of FMIB soldiers who arrived in Saudi Arabia on August 29, 1990, before the FMIB main body, developed the sampling procedures for all the chemical and biological field-sampling units used in the theater.[38,39] Biological sampling during Operations Desert Shield and Desert Storm consisted of collecting human blood samples, tissue samples from dead animals, soil samples, water samples, and air samples from the 9th Chemical Detachment’s XM2 or PM10 samplers. [40,41]

JCMEC assigned the sampling teams to specific locations for sampling operations, employing two criteria for selecting air sampling teams’ locations: the number of available US detection systems and Iraq’s possible targets. Because the number of biological warfare detection systems was limited, locations selected for the air sampling teams corresponded to Iraq’s most likely targets. Selection criteria included areas of high troop density (e.g., logistics bases) and key facilities, such as headquarters, airfields, and ports. Prevailing weather patterns also were a consideration in the selection. The JCMEC commander developed recommended sampling team locations, the 513th Military Intelligence Brigade commander concurred, and the United States Central Command gave final approval.[42]

With the locations established (Figure 3), JCMEC next needed to identify normal soil conditions. During January 1991, to begin the biological sampling process, the XM2 liaison officers collected soil samples to be used as laboratory references, or controls, to establish a baseline of normal soil chemistry. Laboratories could compare future samples suspected of containing a biological warfare agent to these baseline samples. The XM2 liaison officers took two samples at each of 12 locations and sent the 24 samples to the US Army Medical Research Institute of Infectious Diseases (USAMRIID) at Fort Detrick. Here USAMRIID analyzed the samples to document their contents[43] and stored them for possible future comparison. The analysis established the baseline samples contained no biological warfare agent.[44]

Before the JCMEC was operational, collecting, and transporting samples generally were ad hoc.[45] On February 10, 1991, United States Central Command (USCENTCOM) issued a message to consolidate and clarify biological sampling responsibilities and procedures for both environmental and biomedical sources. It restricted sample collecting to those units USCENTCOM had specifically authorized (e.g., battalion-level medical units, special operations teams, 9th Chemical Detachment, etc.),[46] to ensure samplers followed proper procedures to document credible, conclusive evidence of Iraq’s use of biological warfare agents.

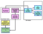
To establish a proper chain of custody and reporting procedures, the directive prescribed sample handling and documentation protocols. If the 9th Chemical Detachment sampling teams observed a positive reaction on their SMART™ kits, either they or a TEU team (depending on location) were to take these samples to the closest theater area medical laboratory. If the samples tested positive there, the theater medical laboratory was to send them, with the TEU’s assistance, to USAMRIID at Fort Detrick for definitive testing[47] (Figure 5). The closest theater area medical laboratory evaluated samples taken by anyone other than the 9th Chemical Detachment and again, if the sample tested positive, sent it to USAMRIID for definitive testing, using the Technical Escort Unit (TEU).

fig5s.gif (5699 bytes)

Figure 5. Biological warfare agent sample flow

2. Biological Warfare Sample Transportation

The TEU conducted eight two-soldier missions in which its members carried samples with suspected biological or chemical warfare agent contamination from Saudi Arabia to the United States. The first trip was January 25-26, 1991; the last was April 13-15, 1991. According to the JCMEC after-action report, which describes TEU detachment activities, the TEU transported 237 environmental and biomedical samples to the United States.[48] In 1994, the TEU commander reviewed existing sample receipts and transfer records and concluded the TEU detachment had not maintained the chain of custody from field units to United States laboratories during the Gulf War. The commander’s review recommendations included a training objective to ensure TEU specialists, especially those operating intermediate sample holding facilities or collection points, follow chain of custody procedures in the future.[49]

3. Biological Warfare Air Sampling

a. 9th Chemical Detachment Detection Reports

Most 9th Chemical Detachment sampling occurred between 6:30 PM and 6:30 AM, the period when biological warfare agents would be most effective because higher temperatures and relative humidity, faster wind speed, and more ultraviolet light accelerate biological warfare agents’ decay and these factors are less severe during darkness. Even anthrax spores, which strongly resist environmental degradation, degrade when exposed to bright sunlight. Inversion conditions are more likely to exist between dusk and dawn, restricting the distributed agent cloud between the ground and the inversion layer, thereby making the agent more effective and less likely to dissipate.[50]

From February 1 through March 3, 1991, the 9th Chemical Detachment teams took a total of 943 biological aerosol samples in which they found 14 positive indicators for anthrax and 3 for botulinum toxin. However, when either the Navy Forward Laboratory at Al Jubayl or the Army Laboratories at Riyadh or King Khalid Military City re-tested the samples, none showed positive results for the presence of anthrax or botulinum toxin.[51]

The 9th Chemical Detachment senior sampling team non-commissioned officer said neither his nor any other team detected Iraqi biological warfare agent. He told investigators that naturally occurring anthrax produced a number of false positives. He also indicated when he accompanied the 513th Military Intelligence Brigade chemical officer on a sampling mission after the war into An Nasariyah, Iraq;[52] the mission resulted in no positive detections for biological warfare agents.[53]

In addition to the 9th Chemical Detachment’s aerosol sampling, the 513th Military Intelligence Brigade NBC officer took biological samples as he visited different theater locations. The closest laboratory analyzed his collected samples, none of which tested positive.[54]

Nevertheless, several veterans remember positive detections. A staff sergeant from one of the 9th Chemical Detachment sampling teams told investigators his team obtained two positive readings, but he did not know where or when his team took the samples. He said the samples were flown to a research facility in Saudi Arabia. About 24 hours later, he heard the readings were false—the sample contained neither anthrax nor botulinum toxin, a finding the sergeant agrees with.[55]

One 9th Chemical Detachment sampling team that conducted biological sampling at night was assigned to support the 1st Marine Division at Al Jubayl. A member of this team reported he occasionally traveled with Marines who conducted chemical reconnaissance with their supporting Fox[56] vehicle. The team member reported receiving no biological warfare detections when travelling with the Marines but he does recall one incident in late December or early January, when testing the air near a stadium, his team received a positive reading for botulinum toxin. (This event must have occurred later than he remembered, because the 9th Chemical Detachment did not begin sampling until February 1, 1991.[57] ) In addition, he recalled the sampling team used the XM2; they notified his headquarters, the 9th Chemical Detachment, and he said a team took their samples and equipment to a civilian laboratory for confirmation.[58] We do not know what laboratory he meant and have found no evidence of these samples’ tests.

In a similar incident, Intelligence Report 67-91 states an air sample collected by a 9th Chemical Detachment sampling team indicated the presence of anthrax.[59] Subsequent tests of the sample at the Army Laboratory at King Khalid Military City indicated anthrax was not present.[60]

In another interview, a 9th Chemical Detachment sampling team sergeant stated his team was assigned for the entire war to detect anthrax and botulism for the 2d Marine Division at Khafji, Saudi Arabia. He related his team detected anthrax traces and sent the sample to the laboratory, which notified the sergeant the team’s equipment was faulty. This sergeant said his team nevertheless continued to use the equipment, which continued to alert for the presence of anthrax, until the team received new sampling procedures.[61] Again, we found no evidence these samples tested positive for a biological warfare agent.

b. False Positive Biological Warfare Agent Detections

The problem the Khafji support team sergeant experienced was not unique. Both the laboratories and the 9th Chemical Detachment used the SMART™ kits for sampling and both experienced apparent detections that proved false on more thorough testing. Known as false positives, their occurrence caused serious concern. The Navy Forward Laboratory at Al Jubayl was first to experience false positives in late January with the SMART™ kits the laboratory used to test blood samples. Several lots of kits produced false positive results. The Laboratory described the problem in a January 27, 1991, fax to the Navy Medical Research and Development Command, Edgewood, Maryland, which forwarded the fax to the Chemical Research, Development, and Engineering Center (CRDEC).[62]

In conjunction with the XM2 liaison officers, Navy Forward Laboratory doctors identified the problem of false positives as a quality control issue. The SMART™ kit is designed to change color when processing a positive sample, [63,64]but factors other than biological agents caused the color to change. For the PM10, samples falsely registered positive because fragments of filter fiber contaminated the sample fluid in the SMART™ kit. In the case of the XM2, silt particles fouled the samples and caused the SMART™ kit to register false positives. The Navy Forward Laboratory doctors and XM2 liaison officers developed alternative procedures to reduce the likelihood of a false color change while retaining adequate detection sensitivity.

The problems the Navy Forward Laboratory experienced and procedures it used to identify and work around the erroneous results proved useful when the 9th Chemical Detachment began to experience positive detections while using their SMART™ kits. The XM2 liaison officers and 9th Chemical Detachment headquarters disseminated the modified procedures to the 9th Chemical Detachment biological sampling teams on February 19th.[65] Despite the modified procedures, some 9th Chemical Detachment teams still experienced false positives as late as February 25th.[66]

4. Presidential Advisory Committee Report

In the Presidential Advisory Committee’s final report on its oversight activities related to Gulf War veterans’ illnesses, the committee reported one hospital admission for anthrax and none for botulinum toxin.[67] At first glance, this would appear to counter our statement about no evidence of positive samples. However, we visited the National Personnel Records Center, St. Louis, and reviewed the records of the soldier hospitalized for anthrax. Actually, the Army’s database indicated anthrax was the cause of two soldiers’ hospitalization with a third record indicating injury from a nuclear weapon. However, our review of their hospital treatment records indicated neither soldier was admitted for anthrax nor was the third soldier admitted for nuclear weapon injury as reported. One was admitted for seizures and depression; one for pelvic pain and the other for multiple fragment wounds. The explanation for the database’s anthrax indication (and nuclear weapon injury) apparently is improper data entry coding.[68]

5. Dead Animal Reports

A theme repeated throughout the Gulf War was veterans’ concern the large number of dead animals observed in the desert was evidence of chemical or biological warfare agent use. As early as August 30, 1990, USCENTCOM investigated a large number of dead sheep at the Saudi-Kuwaiti border area near An Nu’ayriyah.[69]

At this point, the JCMEC had not been established and USCENTCOM had not issued its directive on sampling procedures, so it took a while for the samples to reach USAMRIID. However, on September 28, 1990, USAMRIID analyzed the samples taken from near An Nu’ayriyah. Although the samples had not been refrigerated, and were poorly packaged and badly decomposed, scientists were able to analyze them. A report prepared by the Bacteriology Division at USAMRIID on October 1, 1990, found no evidence of anthrax. [70,71]

As a result of this analysis, on October 1, 1990, the Armed Forces Medical Intelligence Center sent a message that described a Saudi Arabian sheep and goat disease outbreak in remote regions surrounding An Nu’ayriyah. This outbreak encompassed approximately 20 to 30 sites with 40 to 50 carcasses (90% sheep and 10% goats). The Center attributed the deaths to hemorrhagic septicemia (a bacterial disease in animals affecting cattle, sheep, swine, rabbits, and fowl).[72] Saudi Ministry of Agriculture officials and shepherds considered the animals’ deaths routine for that time of the year. Although zoonotic (affecting humans and animals) diseases (e.g., anthrax) can cause large numbers of animals to die suddenly, Saudi Ministry of Agriculture officials and shepherds considered the deaths in this episode normal for the An Nu’ayriyah region. Bedouin shepherds euthanized the animals and put the dead and dying animals in disposal sites to separate them from live animals.[73]

Despite the many reports of animals dying from anthrax, an interview with the chief of the Special Pathogens Branch, US Army Medical Research Institute of Infectious Diseases, indicates that there were no confirmed anthrax detections during Desert Shield/Desert Storm.[74]

Another concern about dead animals was insects. Navy Forward Laboratory preventive medicine specialists responsible for evaluating patients and assessing health risks traveled throughout northeastern Saudi Arabia and noted dead animals were a breeding ground for insect-transmitted diseases. Military entomologists sprayed the piles of dead animals with pesticides to reduce the spread of insect-borne infection. This may explain the reports of dead animals with dead flies on them, which many soldiers erroneously believed Iraq’s use of chemical or biological weapons had killed.[75]

Although these animals died of natural causes,[76] the possibility animals died because of a biological warfare agent continued to be a concern throughout the war.[77] The United Kingdom Ministry of Defence (MOD) also reported its soldiers noticed dead animals during the war.  In a posting on its Gulf War web site, the Ministry stated,

So far, on the basis of contemporary reports and eyewitness accounts, no evidence has been found to suggest that the presence of dead animals in the Gulf theatre of operations during the 1990-91 conflict was related to the use of CBW [chemical or biological weapons]. Therefore at present MOD remains of the view that there is no confirmed evidence of the use of chemical or biological weapons by Iraq in 1990/91.[78]

6. Biological Warfare Sampling Summary

If any of the in-theater laboratories' tests of biological warfare samples was positive or ambigous, the laboratory divided the test sample and sent it by the Technical Escort Unit to USAMRIID at Fort Detrick for confirmatory testing. [79,80] As stated earlier, the TEU executed eight two-soldier missions in which TEU members transported 237 total samples (chemical and biological), from the theater area medical laboratories and other sources to the United States.[81] In 1994 the USAMRIID commander said during the Gulf War testing these biological samples yielded no "red flags" identifying or confirming biological warfare agents.[82]

Similarly, in an interview the Chemical Biological Agent Technical Evaluation Board chairman confirmed the absence of biological warfare agents in all samples USAMRIID analyzed during and after Operations Desert Shield and Desert Storm. The board consists of the commanders of USAMRIID and the United States Army Medical Research Institute of Chemical Defense, and the technical director of the Edgewood Chemical and Biological Center (the Chemical Research, Development, and Engineering Center during the Gulf War) who serves as chairman.[83]

The JCMEC was the focal point in the Kuwait theater of operations for collecting, temporarily storing, packaging, and arranging transportation to the United States for samples suspected of containing chemical and biological warfare agent contamination. The JCMEC maintained a database to track all the samples that came under its control. Unfortunately, this database could not be located, so it is impossible to determine how many samples the JCMEC ultimately controlled or processed. The JCMEC operations officer stated the Foreign Materiel Intelligence Battalion, now the 203rd Military Intelligence Battalion, was to archive the database, but he did not have a copy of the data.[84] We interviewed the operations officer of the 203rd Military Intelligence Battalion in February 1999, and at our request, he initiated a new search in addition to those conducted previously. These searches did not locate any data on JCMEC or TEU sampling-related activities during the Gulf War.[85]


| First Page | Prev Page | Next Page |